いつも大変お世話になっております。
今年もいよいよ暖かくなり春の伊吹を感じられる季節となってきました。
我が家でも福寿草が咲き、いよいよ野菜苗の育苗が始まろうとしています。
今年もいよいよ暖かくなり春の伊吹を感じられる季節となってきました。
我が家でも福寿草が咲き、いよいよ野菜苗の育苗が始まろうとしています。
また一昨年からは、帰宅をすれば「子育て」という見事な花がいつも咲いており、「家事、育児」というやりがいあるお世話が待っております。
やりがいだらけです。
生きている実感で満ち満ちています。
今年も満ち満ちた果樹園なすのさんちをよろしくお願い申し上げます。
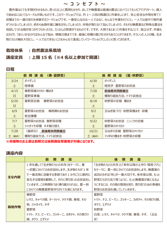
さて、今年の第1回目のインフォメーションは実は「野菜苗予約」ではなく「ワークショップ」のご案内です。
果樹園なすのさんち主催、「シェア農(仮)」と題しまして、自然系栽培を主体とした栽培体験型のワークショップです。
実は深夜に少しずつ企画していたため大変時間を要してしまい、近々でのご連絡となってしまいました。
先にお詫びを申しあげます。
誠に申し訳ございません。
このワークショップは日本北アルプスの麓、長野県安曇野市を舞台に参加者全員で一つの畑を月1~2回の開講日でお世話し、少量多品目栽培していきます。
収穫持ち帰りまでがカリキュラムとなっておりますので、栽培だけでなく自身で育てた作物をご自宅で召し上がって頂くこともできます。
詳しくは添付ファイルをご覧ください。
上限15名の少人数制で先着順とさせていただいております。
無農薬栽培に関心のある方、はたまた畑作業で体を動かしたい方、なかなか家庭菜園の農地が見つからない方、一人では家庭菜園を踏み出せない方、またはお近くにそういった方がいらっしゃいましたら是非お声かけください。
よろしくお願い申し上げます。
やりがいだらけです。
生きている実感で満ち満ちています。
今年も満ち満ちた果樹園なすのさんちをよろしくお願い申し上げます。
さて、今年の第1回目のインフォメーションは実は「野菜苗予約」ではなく「ワークショップ」のご案内です。
果樹園なすのさんち主催、「シェア農(仮)」と題しまして、自然系栽培を主体とした栽培体験型のワークショップです。
実は深夜に少しずつ企画していたため大変時間を要してしまい、近々でのご連絡となってしまいました。
先にお詫びを申しあげます。
誠に申し訳ございません。
このワークショップは日本北アルプスの麓、長野県安曇野市を舞台に参加者全員で一つの畑を月1~2回の開講日でお世話し、少量多品目栽培していきます。
収穫持ち帰りまでがカリキュラムとなっておりますので、栽培だけでなく自身で育てた作物をご自宅で召し上がって頂くこともできます。
詳しくは添付ファイルをご覧ください。
上限15名の少人数制で先着順とさせていただいております。
無農薬栽培に関心のある方、はたまた畑作業で体を動かしたい方、なかなか家庭菜園の農地が見つからない方、一人では家庭菜園を踏み出せない方、またはお近くにそういった方がいらっしゃいましたら是非お声かけください。
よろしくお願い申し上げます。
・ワークショップを企画しようと思った背景
普段はお客様や一般の方との接点は年に数回しかなく、もっと違った形でお役にたてることはないかと就農当初から模索しておりました。
種子法の廃止を引き金に、今後安全性がより強く求められるようになり、一方で食べ物を買う側は「どれが本当に安全かわからない」「安心できるのが有機JASマークがついているものだけ」とその安全性の判断はマーク一つしか頼りになりませんでした。
その原因の一つは「消費者側が生産者の情報をキャッチし辛い」からではないかと思っております。
農家は一人一人が自営業主でありながら生産する技術はあるものの日々の忙しい農作業に追われ、なかなかお客様との接点を作る機会を準備することができないものです。(実際私もそうです)
しかし、消費する側にしてみれば作物に安心できる一番の判断材料は 育てている農家の顔がちゃんと見えていることだと思っております。
そういったジレンマの中で模索し、まずは一緒にイベントをやたらどうかと思い立ちました。
私の身の上話をしますと、前職は農業高校の職員をしており、伝えることの心得や大切さを知っていたため、この経験を生かすことができないかと思い今回のワークショップを企画しました。
3年間温めてきた企画でございますが何分初めての試みでもあります。
拙いことも多々あるかと思いますが、日々改善して参りますのでご検討の程よろしくお願い申し上げます。
ワークショップの要項・お申込み方法はこちら
※前期日程の一部が間違っておりました。
大変申し訳ございません。
正しくは、訂正前 7/14(土) → 訂正後 7/7(土) です。
下記は修正済みです。
PR
お久しぶりの更新です。
いつの間にやら秋も深まり、稲刈りはとうに終わり、新米に舌鼓をしていたら、「つがる」の時期が終わってしまいました。
あっという間・・・
その間もいろいろとご報告もあるのですが、今年もなかなかに多い気象被害について。
今年の気象被害は・・・
ご心配して頂いた方もいらっしゃり、わざわざご連絡までいただきました。
本当にありがとうございます。
先日の台風18号は長野県を”直撃”していき、時には大きい被害が出た地域もありましたが、安曇野市の台風被害は奇跡的にほぼ”無傷”で済みました。
今年は台風10号に始まり2度の直撃を受けたわけですが、この安曇野市は北アルプスの恩恵がとてつもなく大きく滅多なことでは影響を受けない地域みたいです。
園主は生まれてからずっとここに住んでいますが、確かに台風らしい台風の経験はほとんどありませんし、学生の頃は他の都道府県は学校閉鎖だの早期下校だのとニュースになっている中、ここ安曇野だけはそんなことは意ともせず台風のど真ん中でも学校に通い文句の限りを吐いた時代もありました。
それが今では山々の恩恵にただただ感謝しかありません。
ああ、山の神様ありがとう。
また、5月31日の雹害ですが、摘果作業によってほぼ目立たないところまできており、今年のリンゴは何とか順調に育っています。
そういうわけでまだ気は抜けませんが、果樹園なすのさんちのリンゴは今のところ無事でございます!
今後はこれから出てくる獣害(特に鳥)対策を念入りにして万全の状態で収穫期を迎えたいと思います。
何しろ「つがる」がすごかった・・・
のです。
収量も、
品質も。
つがる収穫期がほぼ曇天たまに晴天。
これが最高でした。
日焼けも無く、
玉も伸び、
着色管理も容易。
リンゴを栽培して3年目、はじめて「もらった!!!」と思いました(笑)
束の間、燃え尽き症候群・・・
今後の予定、
今はシナノスイートの葉摘みが終了していよいよ収穫本番間近です!
そこで急きょご報告ですが、今年のシナノスイートはとても豊作のため、限定で家庭用箱のご注文・発送を承ります。
ご希望ございましたら、簡易注文フォームからご連絡ください。
10月上旬締切・10月中旬以降発送予定でおります。
「サンふじ」は、今年の遅れ気味傾向から11月中旬以降の発送を予定しております。
近日中に簡易注文フォームを更新いたしますのでご覧いただければと思います。
いよいよリンゴ本番です!
今年もよろしくお願いいたします!
いつの間にやら秋も深まり、稲刈りはとうに終わり、新米に舌鼓をしていたら、「つがる」の時期が終わってしまいました。
あっという間・・・
その間もいろいろとご報告もあるのですが、今年もなかなかに多い気象被害について。
今年の気象被害は・・・
ご心配して頂いた方もいらっしゃり、わざわざご連絡までいただきました。
本当にありがとうございます。
先日の台風18号は長野県を”直撃”していき、時には大きい被害が出た地域もありましたが、安曇野市の台風被害は奇跡的にほぼ”無傷”で済みました。
今年は台風10号に始まり2度の直撃を受けたわけですが、この安曇野市は北アルプスの恩恵がとてつもなく大きく滅多なことでは影響を受けない地域みたいです。
園主は生まれてからずっとここに住んでいますが、確かに台風らしい台風の経験はほとんどありませんし、学生の頃は他の都道府県は学校閉鎖だの早期下校だのとニュースになっている中、ここ安曇野だけはそんなことは意ともせず台風のど真ん中でも学校に通い文句の限りを吐いた時代もありました。
それが今では山々の恩恵にただただ感謝しかありません。
ああ、山の神様ありがとう。
また、5月31日の雹害ですが、摘果作業によってほぼ目立たないところまできており、今年のリンゴは何とか順調に育っています。
そういうわけでまだ気は抜けませんが、果樹園なすのさんちのリンゴは今のところ無事でございます!
今後はこれから出てくる獣害(特に鳥)対策を念入りにして万全の状態で収穫期を迎えたいと思います。
何しろ「つがる」がすごかった・・・
のです。
収量も、
品質も。
つがる収穫期がほぼ曇天たまに晴天。
これが最高でした。
日焼けも無く、
玉も伸び、
着色管理も容易。
リンゴを栽培して3年目、はじめて「もらった!!!」と思いました(笑)
束の間、燃え尽き症候群・・・
今後の予定、
今はシナノスイートの葉摘みが終了していよいよ収穫本番間近です!
そこで急きょご報告ですが、今年のシナノスイートはとても豊作のため、限定で家庭用箱のご注文・発送を承ります。
ご希望ございましたら、簡易注文フォームからご連絡ください。
10月上旬締切・10月中旬以降発送予定でおります。
「サンふじ」は、今年の遅れ気味傾向から11月中旬以降の発送を予定しております。
近日中に簡易注文フォームを更新いたしますのでご覧いただければと思います。
いよいよリンゴ本番です!
今年もよろしくお願いいたします!
長い乾期が続き、本日ひさびさのお湿りです。
畑もとても喜んでいます。
さて、先日、夏野菜苗の「苗の日」も無事終了し、その後の追加販売でほぼ在庫も終了しました。
本日をもちまして、2017年の野菜苗の販売を終了いたします!
今年もたくさんの里親が見つかり、親心としてうれしい年となりました!
本当にありがとうございました!
今年は苗の販路も拡大し、ついに農業資材店に置かせていただくことができました!
大変ありがたいことです。
これで、苗販売の拠点も3か所になり、よりお客様と苗たちが繋がりやすくなりました。
各販売店でも住み分けが出来、長野県安曇野圏内お客さまを中心にお住まいの場所や用途に合わせてお求めできるようになってまいりました。
果樹園なすのさんち苗直売所(育苗ハウス)
・年1回の解放日に販売
・品種の説明、栽培や品種選びのご相談
・苗の最善の状態での受け渡し
・全品種の完備
Glocal foods NAVELさん
「あったらいいなを形にしたい」という素敵な思いをお持ちの、地域に根差したカフェレストランです。
苗のご購入抜きでとってもオススメです!
苗情報
・およそ1週間(5月中旬)ほど常時販売なのでご購入が容易(売り切れ御免)
・20品種程を取り扱っていただいています。
農家の店とまと 山形店 さん
「地元農家のためのお店でありたい」といつもお客さん第一で頑張っていらっしゃる農業資材専門店です。
私も今回「地場産の苗がほしい」とのお誘いを受けて苗を置かせて頂くことができました。
苗情報
・およそ2週間(5月上旬~中旬)と長期間常時販売
・主だった品種をリスペクトして出店(特にトマトメイン)
・一緒に農場資材も検討できる(資材の充実さにいつも幸せを感じます)
農家の店とまとさんでは今年は試験的に販売でしたが、お客様の反応も良く来年も置いて頂くことが決まりました!
NAVELさんやとまとさんをはじめ、毎年いらしていただいているお客様、新しくお見えいただけたお客様、苗販売にご尽力いただいた方、お気に留めて頂いた方に深く感謝申し上げます。
この度も誠にありがとうございました。
また、今年もまだまだリンゴが控えておりますので、そちらもぜひよろしくお願い申し上げます。
果樹園なすのさんち
園主 那須野圭佑
畑もとても喜んでいます。
さて、先日、夏野菜苗の「苗の日」も無事終了し、その後の追加販売でほぼ在庫も終了しました。
本日をもちまして、2017年の野菜苗の販売を終了いたします!
今年もたくさんの里親が見つかり、親心としてうれしい年となりました!
本当にありがとうございました!
今年は苗の販路も拡大し、ついに農業資材店に置かせていただくことができました!
大変ありがたいことです。
これで、苗販売の拠点も3か所になり、よりお客様と苗たちが繋がりやすくなりました。
各販売店でも住み分けが出来、長野県安曇野圏内お客さまを中心にお住まいの場所や用途に合わせてお求めできるようになってまいりました。
果樹園なすのさんち苗直売所(育苗ハウス)
・年1回の解放日に販売
・品種の説明、栽培や品種選びのご相談
・苗の最善の状態での受け渡し
・全品種の完備
Glocal foods NAVELさん
「あったらいいなを形にしたい」という素敵な思いをお持ちの、地域に根差したカフェレストランです。
苗のご購入抜きでとってもオススメです!
苗情報
・およそ1週間(5月中旬)ほど常時販売なのでご購入が容易(売り切れ御免)
・20品種程を取り扱っていただいています。
農家の店とまと 山形店 さん
「地元農家のためのお店でありたい」といつもお客さん第一で頑張っていらっしゃる農業資材専門店です。
私も今回「地場産の苗がほしい」とのお誘いを受けて苗を置かせて頂くことができました。
苗情報
・およそ2週間(5月上旬~中旬)と長期間常時販売
・主だった品種をリスペクトして出店(特にトマトメイン)
・一緒に農場資材も検討できる(資材の充実さにいつも幸せを感じます)
農家の店とまとさんでは今年は試験的に販売でしたが、お客様の反応も良く来年も置いて頂くことが決まりました!
NAVELさんやとまとさんをはじめ、毎年いらしていただいているお客様、新しくお見えいただけたお客様、苗販売にご尽力いただいた方、お気に留めて頂いた方に深く感謝申し上げます。
この度も誠にありがとうございました。
また、今年もまだまだリンゴが控えておりますので、そちらもぜひよろしくお願い申し上げます。
果樹園なすのさんち
園主 那須野圭佑
昨日、あいにくの雨天でしたが無事初めての「苗の日」を終了しました!
お客様の入りも最後まで緩やかでしたが、その分いつも話す機会のないお客様や新規の方とも交流を深めることができました。
特に午前に来ていただいたお客様方とは大変濃い時間を過ごさせていただきました。
お客様同士で話される場面も多々あり、「あれ?〇〇さん?」などまさかの知り合いだったり、「元同じところに通っていました!」など、実は会ったことはあるけれど知らずにいたという繋がりがあったりと、まさかの出会いがありました。
最後には、僭越ながら私のずぼら家庭菜園を見ていただくことになり、草まみれの畝をみて「この畝の草がおいしそう」など訳の分からない楽しい会話が弾みました。
帰り際には、偶然残っていた昨年の小松菜が菜の花を咲かせていたのでお土産にしてもらいました。
過去販売日は忙しさのあまりお客様とお話しする機会もあまりなく、こんな時間を過ごしたのは初めてでした。
お客様にも少しでも良き繋がり時間を提供できていれば幸いです。
ご来店ありがとうございました!
5月の夏野菜の「苗の日」はさらに多くのお客様がいらっしゃるので今からどんなことが起こるのかドキドキです。
※
春野菜苗(キャベツ・レタス・ブロッコリー・エンドウ・ソラマメ)まだ在庫ございます。
ご入用の方いらっしゃいましたら、本Blogの簡易注文フォームからご連絡をぜひお願いいたします。
締切4/21(金)
お客様の入りも最後まで緩やかでしたが、その分いつも話す機会のないお客様や新規の方とも交流を深めることができました。
特に午前に来ていただいたお客様方とは大変濃い時間を過ごさせていただきました。
お客様同士で話される場面も多々あり、「あれ?〇〇さん?」などまさかの知り合いだったり、「元同じところに通っていました!」など、実は会ったことはあるけれど知らずにいたという繋がりがあったりと、まさかの出会いがありました。
最後には、僭越ながら私のずぼら家庭菜園を見ていただくことになり、草まみれの畝をみて「この畝の草がおいしそう」など訳の分からない楽しい会話が弾みました。
帰り際には、偶然残っていた昨年の小松菜が菜の花を咲かせていたのでお土産にしてもらいました。
過去販売日は忙しさのあまりお客様とお話しする機会もあまりなく、こんな時間を過ごしたのは初めてでした。
お客様にも少しでも良き繋がり時間を提供できていれば幸いです。
ご来店ありがとうございました!
5月の夏野菜の「苗の日」はさらに多くのお客様がいらっしゃるので今からどんなことが起こるのかドキドキです。
※
春野菜苗(キャベツ・レタス・ブロッコリー・エンドウ・ソラマメ)まだ在庫ございます。
ご入用の方いらっしゃいましたら、本Blogの簡易注文フォームからご連絡をぜひお願いいたします。
締切4/21(金)
ようやく暖かい日が続くようになりました。
リンゴの芽もゆっくり開芽しました。
自然菜園の畑の隣にある桜並木も蕾がパンパンに大きくなり、開花も目前です。
そして本農園も春らしい陽気の中でスクスクと春野菜苗が成長しております。
本日は、今年から初めての試み、「苗の日」の初日です!
今年はどんな出会いがあるのでしょう。
今から楽しみです!
本命の「夏野菜の苗の日」ではないので、今日のご予約のお客様の人数もゆるやか。
一人一人とお話ししている時間も少しありそうです。
毎年、お客様とお話しすることも楽しみの一つです。
本日は販売所(育苗ハウス)に在中しておりますので、当日ご来店OKです!
ご来店前にご一報 08069302066 にご連絡くださいませ!
また、今年は低温が続き、苗の成長がゆっくりです。
1週間ほど日持ちがしそうですので、1週間~10日以内でしたらご希望あればご連絡くださいませ!
リンゴの芽もゆっくり開芽しました。
自然菜園の畑の隣にある桜並木も蕾がパンパンに大きくなり、開花も目前です。
そして本農園も春らしい陽気の中でスクスクと春野菜苗が成長しております。
本日は、今年から初めての試み、「苗の日」の初日です!
今年はどんな出会いがあるのでしょう。
今から楽しみです!
本命の「夏野菜の苗の日」ではないので、今日のご予約のお客様の人数もゆるやか。
一人一人とお話ししている時間も少しありそうです。
毎年、お客様とお話しすることも楽しみの一つです。
本日は販売所(育苗ハウス)に在中しておりますので、当日ご来店OKです!
ご来店前にご一報 08069302066 にご連絡くださいませ!
また、今年は低温が続き、苗の成長がゆっくりです。
1週間ほど日持ちがしそうですので、1週間~10日以内でしたらご希望あればご連絡くださいませ!
プロフィール
HN:
那須野 圭佑 (果樹園なすのさんち 園主)
性別:
非公開
最新記事
(04/15)
(11/18)
(06/06)
(04/29)
(10/25)
P R